通知公告

重要公示 ℓ 第十四届“挑战杯”山西省大学生创业计划竞赛山西传媒学院拟报送参赛项目公示

发布日期:2024-04-30    浏览次数:

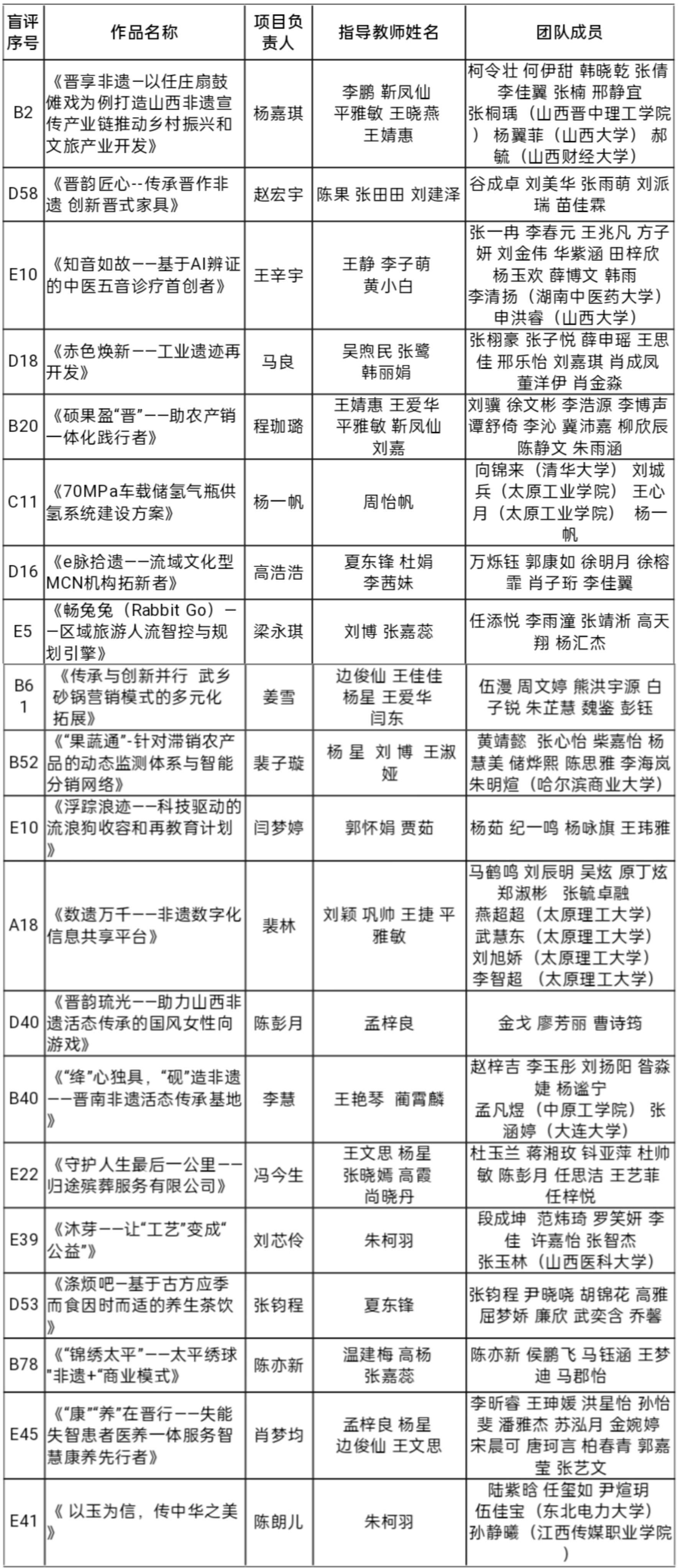
按照“挑战杯”竞赛章程和省级赛事组委会要求,遵循公平公正公开的办赛宗旨,经校级赛事选拔,现对拟报送省赛项目进行公示。


(以上项目排名不分前后)


公示时间从4月29日至5月5日止。公示期间,如有异议,请将有关情况或材料发送至twcusx@163.com。


共青团山西传媒学院委员会

2024年4月29日


编 辑 ℓ 曹竞文

校 对 ℓ 薛丹颖

初 审 ℓ 陈    雅

复 审 ℓ 徐    越

终 审 ℓ 王爱华


上一篇
下一篇